您好,欢迎访问德瑞集团官网
网站地图
加入收藏
联系我们
客户服务电话
0871-68390836 021-58666686
网站首页
关于德瑞
集团简介
资质荣誉
发展历程
企业文化
团队风采
组织架构
董事长致辞
业务范围
全过程工程咨询
工程造价咨询
测绘与地理信息系统
招采咨询
工程监理
房地产、土地、资产评估
工程规划设计
新闻中心
公司动态
行业资讯
政策法规
项目案例
全过程咨询案例
地产案例
造价案例
测绘案例
监理案例
评估案例
规划设计案例
合作伙伴
人才招聘
联系我们
在线留言
首页
>
新闻中心
>
行业资讯
公司动态
行业资讯
政策法规
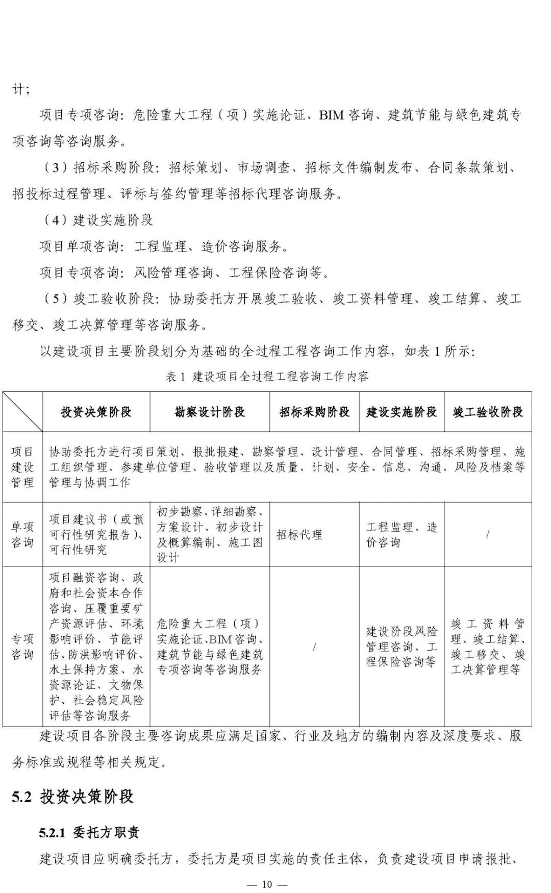
《民航局直属单位建设项目全过程工程咨询服务实施指南》!附件:招标文件示范文本,合同示范文本,全过程工程咨询案例!
发布时间:2022-10-09 15:49:39
浏览次数:
分享到:
上一篇 : 政策又有调整:六类情形可占用永久基本农田
下一篇 : 建设项目用地预审流程需要注意哪些事项?
Copyright © 2012-2021 DERUI. 德瑞集团 版权所有
滇ICP备2021005456号